海角社区
返回主页
返回主页
海角社区
海角社区概况
海角社区简介
学院领导
专业发展
机构设置
行政部门
教学科室
委员会
师资队伍
教授/正高级工程师
副教授/高级工程师
讲师/工程师
博士导师
硕士导师
人才培养
本科培养
硕士培养
博士培养
MPA教育中心
党建工作
党委委员
纪委委员
党支部
招贤纳士
教学资源
校友天地
海角社区
海角社区概况
海角社区简介
学院领导
专业发展
机构设置
行政部门
教学科室
委员会
师资队伍
教授/正高级工程师
副教授/高级工程师
讲师/工程师
博士导师
硕士导师
人才培养
本科培养
硕士培养
博士培养
MPA教育中心
党建工作
党委委员
纪委委员
党支部
招贤纳士
教学资源
校友天地
当前位置:
海角社区
公示栏
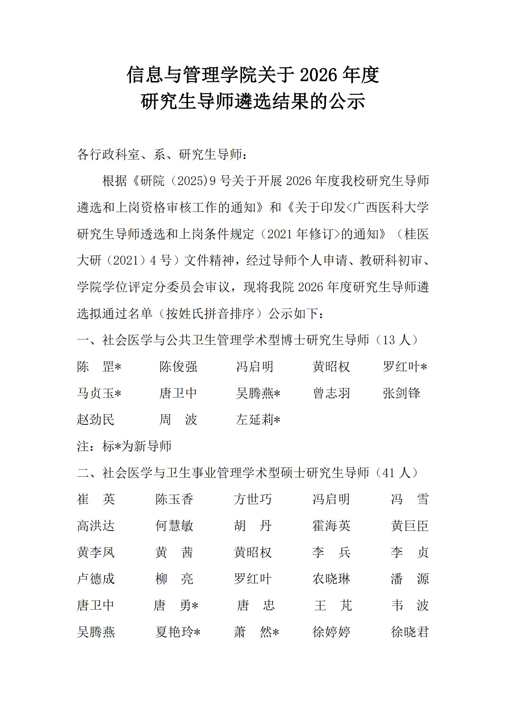
海角社区 关于 2026 年度 研究生导师遴选结果的公示
来源:海角社区
发布时间:2025-05-06
作者:苏静
校对:邓华祥
审核:何慧敏
|
|
相关附件下载: